ATCMS DESCRIPTION
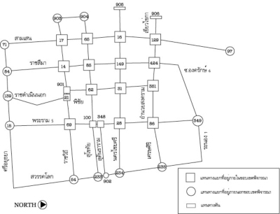
ATCMS is traffic simulation software that not only utilizes a theory of Poisson distribution and real road data in the focus area (Dusit district in Bangkok) to develop a mathematical model for simulating traffic behaviors but also exploits actual traffic data and statistic to allow traffic analysts to search for an optimal traffic light sequence of the traffic congested area in a timely and cost-effective manner.
PROJECT OBJECTIVE
The primary project objective is to research and develop a cost-effective approach that helps Thai traffic analysts search for an optimal traffic light sequence of a traffic congested area in various traffic scenarios.
PROJECT RECOGNITION
In 2005, the project was selectively chosen to present in the Chulalongkorn Academic Exhibition, which is a triennial academic & research exhibition presented by Chulalongkorn University's students and faculty.
PROJECT ABSTRACT [Based on the document in 2003]
The demand of using private car grows rapidly and affects the traffic on the roads in Thailand where traffic congestion becomes one of the most important problems. Although Bangkok Traffic and Transportation Department attempts to solve this problem by using adaptive traffic control system (SCOOT), which is widely used in many countries, the annual cost of operating the adaptive traffic control system that Thai government has to pay is still very expensive. In order to reduce the SCOOT operating cost, we plan to invent a new system that could be used as an alternative. In this project, we research and develop a mathematical model that simulates the traffic on the roads in the focus area. The traffic simulation allow users to study and analyze traffic statistics in order to find the most appropriate way of controlling the traffic light sequences. We hope that this study would initally introduce Thai goverment to another cost-effective way to reduce SCOOT operating cost considerably.
PROJECT EXECUTION
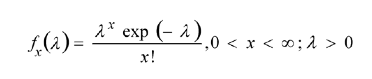
My project team and I intially studied theories in traffic management and deeply investigated the renowned SCOOT system to gain understandings on how to develop a practical traffic simulation software. Then, we went to the focus area to acquire not only necessary information regarding roads (i.e., traffic lanes, traffic lights) which were not available on the Internet at that time but also real traffic data and traffic statistic from the Traffic Management Office of Thailand Department of Transporation. Based on the analysis of all the traffic data and the statistic, we developed a mathematical model based on the theory of Poisson distribution to simulate the car flow patterns in the ATCMS traffic system.

fx is the probability of the number of cars that exactly equal to "x"
λ is the interval of the expected number of cars
x is the number of cars
After polishing the mathematical model for the most realistic simulation, our team brainstromed on the application design by putting more value on the user-friendly interface. As a result, we chose Java technology to implement the presentation tier (for thier rich UI libraries at the time) as well as logic tier while using MySQL for the data tier. Thanks to the open source technologies, our team can successfully develop a powerful but cost-effective simulation software as a project deliverable.
PROJECT CONTRIBUTION
Idea and team forming; Field Study; Graphic Design; User Interface Design; Database Design; Data Conversion; Documentation
PROJECT CREDITS
Assoc. Prof. Peraphon Sophatsathit - Senior Project Advisor
Chakkanart Vivatanavorasin - Team Member
Nattaphol Phongadulyasook - Team Member
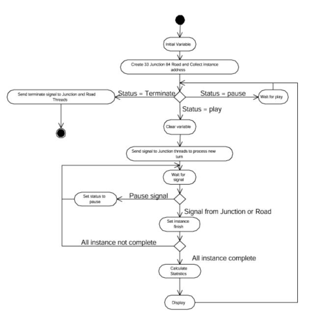
PROJECT ARTIFACTS
ATCMS Link (in the process of host migration)
ATCMS System UML
ATCMS Report (in Thai only)
|