TOOL ARCHITECTURE HOW TO USE THE TOOL? TOOL DEMONSTRATION

 

Research Summary on Information Visualization Application

According to "A Survey of Information Visualization Applications and Techniques" by Gary Geisler, the presentation of the document space was designed to display in 2D because two dimentional data is an appropriate approach for presenting the distance between any two points in a space, which would help increase users' perception when distances are the key interest. Two-dimension presentation has been widely used in a wonderful invention like "maps" to clearly present the distance among points in space. However, I also realized that three dimension presentation was another way to enrich understanding about object relationships in the real world because humans are familiar with 3D space rather than 2D space. For that reason, the 3D document space is added to empower users to fully understand the spatial relationships among documents.

Working Process of Predecessor Project "Document Similarity in Space"

Traditional Process

 

 

The figure on the left presents the primary processes of the predecessor project. It receives query and a set of document from users. The application used JavaScript to calculate the query vector and document vectors before submitting those numeric values to the Java Applet. Within the Applet, Euclidean distance and Cosine Similarity are used to calculate the distance among the documents. Along with FastMap algorithm, the position of each document in space is calculated while the Applet presents the data in both 2D and 3D space. The detailed documentation about predecessor project "Document Similarity in Space" can be viewed here.

Process Designed of Project "ADVisE3D"

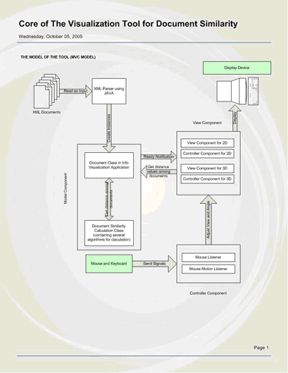
IV Tool Design

 

 

From the chart on the left, the new tool "ADVisE3D" was designed based on MVC (Model-View-Controller) model, which increase project scability and flexibility due to separared design layers. The "Model Component" primarily serves as a space manager who holds all the data required by space display, which will be presented in 2D and 3D at the end.

ADVisE3D Classes & their responsibility

At this point, the other necessary java classes working with the "model component" are documented as follow:

FileName

Main Responsibilty

Document .java

Define structure of a document

DocumentInSpace .java

Define Structure of a document when is in document space (inherited from Tool's Document Object)

FastmapModelManager.java

Implement the methods for SpaceCoordinatorManager

InputProvider.java

Get the XML document from the specified path (URL)

SpaceModel.java

Hold the entire data used for calculating the new position according to the user input. Also, it supports necessary data to other components.

XMLParser .java

Parse the XML document received from the specified path

Since the "Model Component" needs some kinds of "View Component" to display the document space, other other necessary java classes containing in the "View Component" and "Controller Component" are implemented and listed in the table below. In order to allow other users use this tool online, I made the tool available by implementing the application as a Java Applet where the controller component was already integrated inside.

FileName

Main Responsibilty

AppletMenuBar

Manage about the menu presentation in standalone mode

AppletSoundList

Collect sounds used in the system to improve tool interactivity

AppletSoundLoader

Load the sound from the package

Transparency

Make the image of file icon transparent in the space

MyFileTransferHandler

Support the tool usability by allowing user to drag and drop the legal file (txt file and .xml file)

SpaceDisplay

Hold all the view components together and manage all the view processes

The detailed report can be viewed at Independent study report on ADVisE3D

Reference
http://www.ischool.utexas.edu/~geisler/info/infovis/paper.html

Copyright 2006 ADVisE 3D. All rights reserved.
Have any question, comment or suggestion, please contact kittipong@alum.mit.edu